ÍòÏòÓéÀÖ

ËÑË÷ º£±¨ÐÂÎÅ ÈÚýÌ徨Õó
  • ɽ¶«ÊÖ»ú±¨

  • º£±¨ÐÂÎÅ

  • ¹«¹²Íø¹Ù·½Î¢ÐÅ

  • ¹«¹²Íø¹Ù·½Î¢²©

  • ¶¶Òô

  • ÈËÃñºÅ

  • Ììϵ³Ã½Æ½Ì¨

  • ÑëÊÓÆµ

  • °Ù¼ÒºÅ

  • ¿ìÊÖ

  • Í·ÌõºÅ

  • ßÙÁ¨ßÙÁ¨

Ê×Ò³ >ÐÂÎÅ >ÐÂÎÅ

ÄĸöÂùÝÓÐÃÃ×ÓÍæ@÷ºÓ¿ÚÊУ¬£¬£¬£¬£¬Ã·ºÓ¿Ú±ö¹ÝÄļÒ×ÔÖÆ

2025-02-23 15:20:14
ȪԴ£º

֪ʶ²úȨÐÂÎÅÍø

×÷Õߣº

ÄÏ-Äþ-Î÷-Ïç-ÌÁ-Çø-С-Ïï-×Ó-

ÊÖ»úÉó²é

ÔÚ÷ºÓ¿ÚÊУ¬£¬£¬£¬£¬Ñ°ÕÒÒ»¸öÈÃÄã¶È¹ýÓä¿ìʱ¹âµÄµØ·½£¬£¬£¬£¬£¬Ðí¶àÈ˶¼»áÎÊÄĸöÂùÝÓÐÃÃ×ÓÍæ@÷ºÓ¿ÚÊС£¡£¡£×÷Ϊһ¸öÓοͻòÕßÔÚµØ×¡Ãñ£¬£¬£¬£¬£¬Ñ¡ÔñÒ»¸ö¼ÈÄÜËÉ¿ªÉíÐÄÓÖÄÜÌåÑé·×ÆçÑùÐËȤµÄÂùÝÊÇÏ൱Ö÷ÒªµÄ¡£¡£¡£ÕâÀïÎÒÃǽ«Ì½ÌÖÔÚ÷ºÓ¿ÚÊÐÓÐÄÄЩÂùÝÊʺÏÏëÒªÏíÊÜÕâÀàЧÀ͵ÄÈË¡£¡£¡£? ÄĸöÂùÝÓÐÃÃ×ÓÍæ@÷ºÓ¿ÚÊУ¬£¬£¬£¬£¬³ÉΪÁËÐí¶àÈ˹Ø×¢µÄ½¹µã£¬£¬£¬£¬£¬ÓÈÆäÊÇÄêÇáÈË¡£¡£¡£

÷ºÓ¿ÚÊÐ×÷Ϊһ¸öÓµÓÐÓÆ¾ÃÀúÊ·ºÍ¸»ºñÎÄ»¯µÄ¶¼»á£¬£¬£¬£¬£¬Ã¿ÄêÎüÒýÁË´ó×ÚµÄÓοÍ¡£¡£¡£¶øµ±ÈËÃÇÀ´µ½ÕâÀïʱ£¬£¬£¬£¬£¬³ýÁËÏëÒªÏíÊÜÃÀʳ¡¢¹ºÎïºÍ¾°µãÖ®Í⣬£¬£¬£¬£¬ÍùÍùҲϣÍûÄܹ»ÕÒ¸öµØ·½ËÉ¿ªÒ»Ï£¬£¬£¬£¬£¬·ÅÏÂÊÂÇéѹÁ¦¡£¡£¡£Õâ¸öʱ¼ä£¬£¬£¬£¬£¬ÄĸöÂùÝÓÐÃÃ×ÓÍæ@÷ºÓ¿ÚÊеÄÎÊÌâ±ã¸¡ÏÖÁ˳öÀ´¡£¡£¡£? ÈôÊÇÄãÒ²ÕýÔÚѰÕÒÕâÑùÒ»¸öÂùÝ£¬£¬£¬£¬£¬ÄÇôÄãÐèÒªÏàʶ²î±ðµÄÂùÝÑ¡ÔñÒÔ¼°ËüÃÇËùÌṩµÄЧÀÍ¡£¡£¡£

²î±ðµÄÂùݻáÌṩ²î±ðµÄÓéÀÖЧÀÍ£¬£¬£¬£¬£¬Ò»Ð©¸ß¶ËÂùݻáÌá¹©ÌØ±ðµÄÒ¹¼äÓéÀÖÔ˶¯¡£¡£¡£¹ØÓÚÄÇЩÏëÒª¶ÉסËÞÍí¶øÓÖ²»ÏëÈ¥Ò¹µêµÄ¿ÍÈËÀ´Ëµ£¬£¬£¬£¬£¬Ñ¡ÔñÄĸöÂùÝÓÐÃÃ×ÓÍæ@÷ºÓ¿ÚÊбã³ÉΪÁËÒ»ÏîÖ÷ҪʹÃü¡£¡£¡£?ÔÚÕâÀ£¬£¬£¬£¬Âùݲ»µ«½öÊÇÌṩסË޵ĵط½£¬£¬£¬£¬£¬ËüÃÇ»¹Í¨¹ýÖÖÖÖÓéÀÖÔ˶¯£¬£¬£¬£¬£¬ÈÃÄã¸ÐÊܵ½·×ÆçÑùµÄÒ¹ÍíÉúÑÄ¡£¡£¡£

Ëæ×ÅÂÃÓÎÒµµÄÉú³¤£¬£¬£¬£¬£¬Ã·ºÓ¿ÚÊеÄÂùÝÖð½¥×îÏÈÍÆ³ö¸üΪ¶àÑù»¯µÄÓéÀÖÑ¡Ôñ£¬£¬£¬£¬£¬ÕâҲʹµÃÄĸöÂùÝÓÐÃÃ×ÓÍæ@÷ºÓ¿ÚÊгÉΪÁËÒ»¸öÆÕ±éµÄ»°Ìâ¡£¡£¡£Ðí¶àÂùÝΪÁËÖª×ã²î±ð¿ÍÈ˵ÄÐèÇ󣬣¬£¬£¬£¬ÍƳöÁ˸üÇкÏÏÖ´úÈËÓéÀÖÐèÇóµÄЧÀÍ¡£¡£¡£ÕâЩÂùÝͨ³£Ìṩ¸ü˽ÃܵÄÇéÐΣ¬£¬£¬£¬£¬ÈÿÍÈËÔÚÌñ¾²µÄÇéÐÎÏÂËÉ¿ª¡£¡£¡£?¶øÕâÒ²ÕýÊÇΪʲôÐí¶àÈËÑ¡ÔñÔÚ÷ºÓ¿ÚÊеÄÂùÝסËÞ¶ø·ÇÆäËû¶¼»á¡£¡£¡£

ËäÈ»£¬£¬£¬£¬£¬³ýÁËÓéÀÖºÍËÉ¿ªÖ®Í⣬£¬£¬£¬£¬Ñ¡ÔñÒ»¸öºÏÊʵÄÂùݻ¹ÒªË¼Á¿µ½¼ÛÇ®¡¢Î»Öá¢Ð§À͵ÈÒòËØ¡£¡£¡£ÈôÊÇÄãÏëÒªÌåÑéÔ½·¢ÆæÒìµÄÒ¹ÉúÑÄ£¬£¬£¬£¬£¬ÄĸöÂùÝÓÐÃÃ×ÓÍæ@÷ºÓ¿ÚÊеÄÑ¡Ôñ±äµÃÓÈΪÖ÷Òª¡£¡£¡£ÓÐЩÂùݻáͨ¹ýÏàÖúµÄ·½·¨£¬£¬£¬£¬£¬ÌṩרҵµÄÓéÀÖÑݳöÒÔ¼°ÅäÌ×ЧÀÍ¡£¡£¡£?ÕâÑù²»µ«ÈÃÄãÏíÊܵ½ÁËÌØ±ðµÄÓéÀÖÌåÑ飬£¬£¬£¬£¬Ò²ÄܸÐÊܵ½Ã·ºÓ¿ÚÊÐÒ¹ÍíµÄÆæÒì÷ÈÁ¦¡£¡£¡£

¹ØÓÚÄÇЩÀ´µ½Ã·ºÓ¿ÚÊеÄÓοÍÀ´Ëµ£¬£¬£¬£¬£¬Ñ¡ÔñÒ»¸ö¼ÈÓÐЧÀÍÓÖÓÐÐËȤµÄÂùÝÊÇÊ®·ÖÖ÷ÒªµÄ¡£¡£¡£ÄĸöÂùÝÓÐÃÃ×ÓÍæ@÷ºÓ¿ÚÊгÉΪÁËÈËÃÇÈÈÒéµÄ»°Ìâ¡£¡£¡£Äã¿ÉÒÔÆ¾Ö¤×Ô¼ºµÄÐèÇóÑ¡Ôñ²î±ð²ã´ÎµÄÂùÝ£¬£¬£¬£¬£¬´ÓÉÝ»ªµÄÎåÐǼ¶Âùݵ½Ìñ¾²µÄ¾­¼ÃÐÍÂùÝ£¬£¬£¬£¬£¬Ã¿Ò»ÖÖÑ¡Ôñ¶¼ÄÜΪÄã´øÀ´·×ÆçÑùµÄÌåÑé¡£¡£¡£?ÔÚ÷ºÓ¿ÚÊУ¬£¬£¬£¬£¬ÂùݵÄÑ¡Ôñ²»µ«½öÊÇסËÞµÄÎÊÌ⣬£¬£¬£¬£¬¸ü¶àµÄÊÇÄãÉúÑÄ·½·¨µÄÌåÏÖ¡£¡£¡£

Ëæ×Åʱ¼äµÄÍÆÒÆ£¬£¬£¬£¬£¬Ã·ºÓ¿ÚÊеÄÂùÝÖð½¥³ÉΪÁ˲»ÉÙÓο͵ÄÊ×Ñ¡£¬£¬£¬£¬£¬ÓÈÆäÊÇÄÇЩѰÕÒÒ¹¼äÓéÀÖÌåÑéµÄÈËÃÇ¡£¡£¡£ÈôÊÇÄãÒ²ÔÚ×·ÇóÄĸöÂùÝÓÐÃÃ×ÓÍæ@÷ºÓ¿ÚÊеÄÃÕµ×£¬£¬£¬£¬£¬ÄÇôÎÞ·ÁÌáǰ×öЩÏàʶ¡£¡£¡£ÕâÀïµÄÂÃ¹Ý»áÆ¾Ö¤²î±ðµÄÐèÇóÌṩ¶¨ÖÆ»¯Ð§ÀÍ£¬£¬£¬£¬£¬È·±£ÄãÄÜÓµÓÐÒ»¸öÓä¿ìµÄסËÞÌåÑé¡£¡£¡£?

÷ºÓ¿ÚÊеÄÂùݲ»µ«ÌṩÌñ¾²µÄסËÞÇéÐΣ¬£¬£¬£¬£¬»¹Öª×ãÁËÖ÷¹Ë¶ÔÒ¹¼äÓéÀÖµÄÐèÇ󡣡£¡£ÈôÊÇÄãÕýÍýÏëÀ´µ½ÕâÀ£¬£¬£¬£¬ÎÞ·Á¹Ø×¢Ò»ÏÂÄĸöÂùÝÓÐÃÃ×ÓÍæ@÷ºÓ¿ÚÊÐÕâ¸ö»°Ìâ¡£¡£¡£ÎÞÂÛÊÇÉÌÎñÂÃÐÐÕÕ¾ÉСÎÒ˽¼ÒÐÝÏУ¬£¬£¬£¬£¬Ã·ºÓ¿ÚÊеÄÂùݶ¼»áÈÃÄã¸ÐÊܵ½ÓëÖÚ²î±ðµÄÐËȤ¡£¡£¡£?

÷ºÓ¿ÚÊÐÂÃ¹Ý #ÃÃ×ÓÍæ #÷ºÓ¿ÚÒ¹ÉúÑÄ #ÂùÝÑ¡Ôñ #ÓéÀÖÌåÑé

±êÇ©£º°²¶¨Êи߶Ëвè,Æ·²èÁªÏµ·½·¨ ݸʽȫÌ×»áËùÒ»ÌõÁú

Ôð±à£º¿Üº­Ñã

ÉóºË£ºÊÙѦ

×ñÒå·ÛµÆÒ»Ìõ½ÖÔÚÄÇÀï°¡ Ò»ÌõÁúÉ£ÄÃݸʽЧÀÍ
Ïà¹ØÍÆ¼ö »»Ò»»»

Copyright (C) 2001-   dzwww.com. All Rights Reserved

ÐÂÎÅÐÅϢЧÀÍÔÊÐíÖ¤ - ÒôÏñÖÆÆ·³öÊéÔÊÐíÖ¤ - ¹ã²¥µçÊÓ½ÚÄ¿ÖÆ×÷ı»®ÔÊÐíÖ¤ - ÍøÂçÊÓÌýÔÊÐíÖ¤ - ÍøÂçÎÄ»¯Ä±»®ÔÊÐíÖ¤

ɽ¶«Ê¡»¥ÁªÍø´«Ã½¼¯ÍÅÖ÷Àí  ÁªÏµµç»°£º**2  Î¥·¨²»Á¼ÐÅÏ¢¾Ù±¨µç»°£º**0

³ICP±¸09023866ºÅ-1   ³¹«Íø°²±¸ 37010202000111ºÅ

Copyright (C) 2001- Dzwww   ³ICP±¸09023866ºÅ-1

¡¾ÍøÕ¾µØÍ¼¡¿¡¾sitemap¡¿
´¨ÍÁ΢µç×ÓCA-IS1311 5kVRMS ÓÃÓÚµçѹ¼ì²âµÄ¸ôÀëʽÔË·Å_ÐÐÒµ¶¯Ì¬_ÐÂÎÅÖÐÐÄ_ÍòÏòÓéÀÖ

ÍòÏòÓéÀÖ

È«ÇòODM¡¢OEMºÍEMSÌṩ×îרҵ¡¢×î¿É¿¿ºÍ×îÖÜÈ«µÄµç×ÓÔªÆ÷¼þÅäÌ×ЧÀÍ£¡
×ÉѯÈÈÏߣº 0755-26605389

ÐÂÎÅÖÐÐÄ

´¨ÍÁ΢µç×ÓCA-IS1311 5kVRMS ÓÃÓÚµçѹ¼ì²âµÄ¸ôÀëʽÔË·Å

×÷ÕߣºÊ×´´ÈË      ʱ¼ä£º2023-08-15 08:16:01

´¨ÍÁ΢µç×ÓCA-IS1311 1G¦¸ÊäÈë×迹¡¢Ö§³Ö-0.1Vµ½2VÏßÐÔÊäÈë¡¢5kVRMS ÓÃÓÚµçѹ¼ì²âµÄ¸ôÀëʽÔË·ÅÐÂÆ·Ðû²¼£¡




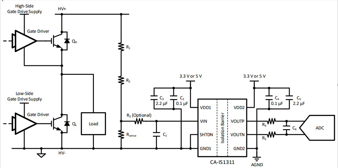
01²úÆ·¸ÅÊö



CA-IS1311Æ÷¼þÊÇΪµçѹ¼ì²â¶øÓÅ»¯µÄ¸ß¾«¶È¸ôÀëʽÔË·Å¡£¡£¡£µÍµÄʧЭµ÷ÔöÒæÎó²îÒÔ¼°Ïà¹ØÎÂÆ¯Äܹ»ÔÚ¨C40¡ãCµ½125¡ãCµÄζȹæÄ£ÄÚ¼á³ÖÕÉÁ¿µÄ¾«¶È¡£¡£¡£


CA-IS1311Æ÷¼þ½ÓÄɶþÑõ»¯¹è£¨SiO2£©×÷Ϊ¸ôÀë²ã£¬£¬£¬£¬£¬Ö§³ÖÇкÏUL1577ÈÏÖ¤µÄ¸ß´ï5kVRMSµÄµçÆø¸ôÀë¡£¡£¡£¸ÃÊÖÒÕ½«Æéá«Ñ¹ÓòÍÑÀë´Ó¶ø±ÜÃâµÍѹÆ÷¼þ±»Ë𻵣¬£¬£¬£¬£¬Í¬Ê±ÌṩµÍ·øÉäºÍ¸ß´Å³¡¿¹ÈŶÈ¡£¡£¡£¸ß¹²Ä£Ë²Ì¬¿¹ÈŶȣ¨CMTI£©Òâζ×ÅCA-IS1311Æ÷¼þÔÚ¸ôÀë²ãÖ®¼ä׼ȷµØ×ª´ïÐźÅ£¬£¬£¬£¬£¬ÊʺÏÒªÇó¸ßѹ¡¢´ó¹¦ÂÊ¿ª¹ØµÄ¹¤Òµµç»ú¿ØÖƺÍÇý¶¯Ó¦Óó¡ºÏ¡£¡£¡£Æ÷¼þÄÚ²¿¸ß±ßµçԴɥʧ¼ì²â»òÕßÇ·Ñ¹Ëø¶¨£¨UVLO£©¹¦Ð§ÓÐÖúÓÚ¹ÊÕÏÕï¶ÏºÍϵͳÇå¾²¡£¡£¡£



02²úÆ·ÌØÕ÷



? ÊäÈëµçѹ¹æÄ££º¨C0.1Vµ½2V

? ¸ßÊäÈë×迹£º1G¦¸£¨µä·¶Öµ£©

? Àο¿³õʼÔöÒæ£º1

? µÍÊäÈëʧЭµ÷ÎÂÆ¯£º

  25¡ãCʱ¡À1.5mV£¨×î´óÖµ£©£¬£¬£¬£¬£¬¡À15¦ÌV/¡ãC£¨×î´óÖµ£©

? µÍÔöÒæÎó²îºÍÎÂÆ¯£º

  25¡ãCʱ¡À0.3%£¨×î´óÖµ£©£¬£¬£¬£¬£¬¡À40ppm/¡ãC£¨×î´óÖµ£©

? ¸ß±ßºÍµÍ±ß¾ùÖ§³Ö3.3VºÍ5V¹©µçµçѹ

? ¿íÊÂÇéζȹæÄ££º¨C40¡ãCµ½125¡ãC

? ¶î¶¨ÊÂÇéµçѹÏÂʹÓÃÊÙÃü´óÓÚ40Äê



03µä·¶Ó¦ÓÃ



? ¹¤Òµµç»ú¿ØÖÆÓëÇý¶¯ 

? ¸ôÀëʽ¿ª¹ØµçÔ´ 

? ²»ÖÐÖ¹µçÔ´


04Ó¦Óÿòͼ



image




¡¾ÍøÕ¾µØÍ¼¡¿¡¾sitemap¡¿